Subflows

Junjo’s Subflow allows you to encapsulate a sequence of operations into a reusable unit, promoting modularity and simplifying complex workflow designs. A Subflow is essentially a workflow nested within another workflow (or another Subflow), complete with its own isolated state and internal graph structure.

This page will guide you through implementing Subflows and integrating them into larger workflows using Junjo’s Graph class.

What is a Subflow?

A Subflow in Junjo is a specialized workflow that:

  1. Executes within a parent workflow (or parent Subflow).

  2. Maintains its own isolated state and store, ensuring that its internal operations do not directly interfere with the parent’s state, except through explicitly defined interactions.

  3. Can interact with its parent workflow’s state before its execution begins (via pre_run_actions) and after it completes (via post_run_actions).

  4. Has its own `Graph` instance defining its internal sequence of nodes and edges.

  5. Is concurrency safe: Multiple subflows can be executed concurrently with safe immutable state updates.

This design allows you to break down complex processes into smaller, manageable, and testable parts that can be executed concurrently.

Examples

Check out the following example applications for subflow implementations.

Implementing a Subflow

To create a Subflow, you’ll define a class that inherits from junjo.Subflow. This class requires type parameters for its own state and store, as well as for the parent workflow’s state and store. You’ll also need to implement two abstract methods: pre_run_actions and post_run_actions.

Key Components:

  • `Subflow[SubflowStateT, SubflowStoreT, ParentStateT, ParentStoreT]`: The base class with generic type hints. These improve the developer experience when interacting with the subflow’s store, and the parent store.

  • `pre_run_actions(self, parent_store: ParentStoreT, subflow_store: SubflowStoreT)`: Executed before the Subflow’s internal graph starts. Use this to fetch necessary data from the parent workflow’s store and initialize the current subflow run’s store.

  • `post_run_actions(self, parent_store: ParentStoreT, subflow_store: SubflowStoreT)`: Executed after the Subflow’s internal graph completes. Use this to pass results or updated data from the current subflow run’s store back to the parent workflow’s store.

Example Subflow Definition:

Let’s consider a SampleSubflow that takes some items from a parent workflow, processes them (e.g., fetches a joke and a fact related to them), and then updates the parent workflow with these results.

First, define the states and stores for both the Subflow and its potential parent:

# subflow_store.py
from junjo import BaseState, BaseStore

class SampleSubflowState(BaseState):
    items: list[str] | None = None
    joke: str | None = None
    fact: str | None = None

class SampleSubflowStore(BaseStore[SampleSubflowState]):
    async def set_items(self, items: list[str]) -> None:
        await self.set_state({"items": items})

    async def set_joke(self, joke: str) -> None:
        await self.set_state({"joke": joke})

    async def set_fact(self, fact: str) -> None:
        await self.set_state({"fact": fact})

# parent_workflow_store.py (simplified for context)
class SampleWorkflowState(BaseState):
    items: list[str] = ["default item"]
    joke_from_subflow: str | None = None
    fact_from_subflow: str | None = None

class SampleWorkflowStore(BaseStore[SampleWorkflowState]):
    async def set_joke(self, joke: str) -> None:
        await self.set_state({"joke_from_subflow": joke})

    async def set_fact(self, fact: str) -> None:
        await self.set_state({"fact_from_subflow": fact})

Now, implement the SampleSubflow:

# sample_subflow.py
from junjo import Subflow, Graph # Assuming Node, Edge are also imported
from .subflow_store import SampleSubflowState, SampleSubflowStore
from ..store import SampleWorkflowState, SampleWorkflowStore # Parent's store

# Define some simple nodes for the subflow's internal graph
# (These would typically be in their own files)
from junjo import Node

class GetJokeNode(Node[SampleSubflowStore]):
    async def service(self, store: SampleSubflowStore) -> None:
        # In a real scenario, fetch a joke based on store.items
        await store.set_joke("Why don't scientists trust atoms? Because they make up everything!")
        print("Subflow: GetJokeNode executed")

class GetFactNode(Node[SampleSubflowStore]):
    async def service(self, store: SampleSubflowStore) -> None:
        # In a real scenario, fetch a fact
        await store.set_fact("Honey never spoils.")
        print("Subflow: GetFactNode executed")

class SampleSubflow(Subflow[SampleSubflowState, SampleSubflowStore, SampleWorkflowState, SampleWorkflowStore]):
    async def pre_run_actions(
        self,
        parent_store: SampleWorkflowStore,
        subflow_store: SampleSubflowStore,
    ) -> None:
        parent_state = await parent_store.get_state()
        items_from_parent = parent_state.items
        await subflow_store.set_items(items_from_parent)
        print(f"Subflow: pre_run_actions executed, received items: {items_from_parent}")

    async def post_run_actions(
        self,
        parent_store: SampleWorkflowStore,
        subflow_store: SampleSubflowStore,
    ) -> None:
        subflow_state = await subflow_store.get_state()
        if subflow_state.joke is None or subflow_state.fact is None:
            raise ValueError("Subflow did not produce a joke and fact.")

        await parent_store.set_joke(subflow_state.joke)
        await parent_store.set_fact(subflow_state.fact)
        print("Subflow: post_run_actions executed, updated parent store.")

def create_subflow_graph() -> Graph:
    # Instantiate nodes for the subflow's internal graph
    get_joke_node = GetJokeNode()
    get_fact_node = GetFactNode()

    # Define the internal graph for the SampleSubflow
    return Graph(
        source=get_joke_node,
        sink=get_fact_node, # For simplicity, joke then fact
        edges=[
            Edge(tail=get_joke_node, head=get_fact_node)
        ]
    )

def create_subflow_instance() -> SampleSubflow:
    # Instantiate the Subflow
    return SampleSubflow(
        name="Joke and Fact Finder",
        graph_factory=create_subflow_graph,
        store_factory=lambda: SampleSubflowStore(initial_state=SampleSubflowState())
    )

In this example: - pre_run_actions copies items from the parent’s state into the Subflow’s state. - post_run_actions takes the joke and fact produced within the Subflow and updates the parent’s state. - subflow_store is the isolated store for that specific subflow execution. - The SampleSubflow is instantiated with its own Graph factory (create_subflow_graph) and a factory for its SampleSubflowStore.

The Graph class is used consistently for both main workflows and Subflows, providing a unified way to define execution logic.

Integrating Subflows into a Parent Workflow’s Graph

Once a Subflow is defined and instantiated, it can be used as a node within a parent workflow’s Graph. The parent workflow doesn’t need to know about the internal nodes of the Subflow; it treats the entire Subflow instance as a single, executable unit.

Example Parent Workflow Graph with a Subflow:

from junjo import Workflow, Node, Edge, Graph
# Assuming SampleWorkflowStore, SampleWorkflowState are defined
# Assuming create_subflow_instance is defined

# Nodes for the parent workflow
class ParentStartNode(Node[SampleWorkflowStore]):
    async def service(self, store: SampleWorkflowStore) -> None:
        print("Parent Workflow: Starting")
        # Initialize parent_state.items if needed

class ParentEndNode(Node[SampleWorkflowStore]):
    async def service(self, store: SampleWorkflowStore) -> None:
        parent_state = await store.get_state()
        print(f"Parent Workflow: Finished. Joke: {parent_state.joke_from_subflow}, Fact: {parent_state.fact_from_subflow}")

def create_parent_graph() -> Graph:
    parent_start_node = ParentStartNode()
    parent_end_node = ParentEndNode()

    # Create a fresh subflow instance for this execution
    sample_subflow_instance = create_subflow_instance()

    # Define the parent workflow's graph, including the Subflow instance
    return Graph(
        source=parent_start_node,
        sink=parent_end_node,
        edges=[
            Edge(tail=parent_start_node, head=sample_subflow_instance), # Subflow as a node
            Edge(tail=sample_subflow_instance, head=parent_end_node)
        ]
    )

In this structure: - sample_subflow_instance (our Subflow) is created fresh in create_parent_graph and used directly as the head of one edge and the tail of another. - The parent workflow’s Graph orchestrates the flow to and from the Subflow, but the Subflow manages its own internal execution.

Visualizing Subflows

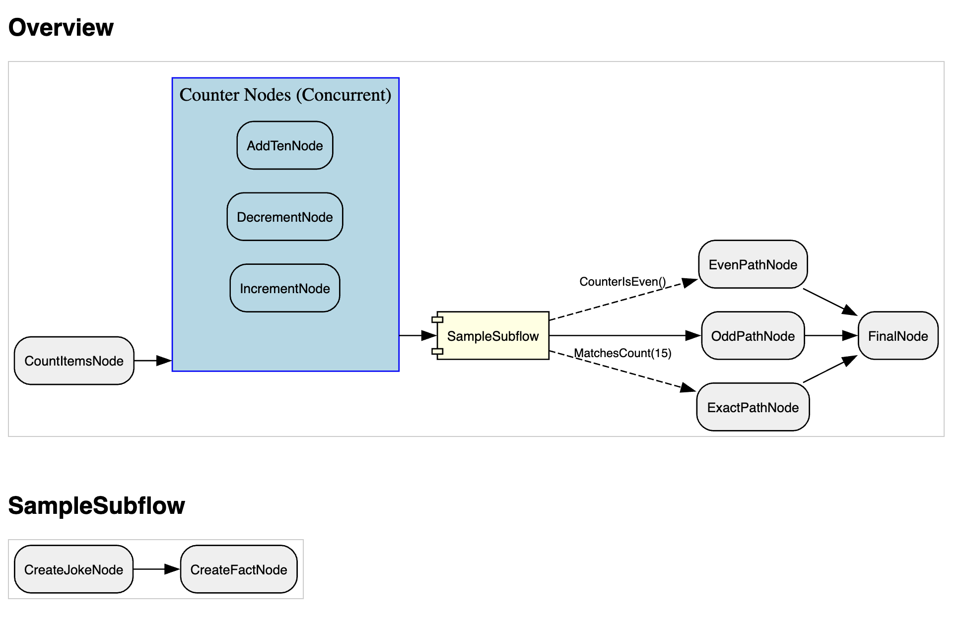
Junjo’s graph visualization capabilities, such as graph.export_graphviz_assets(), are designed to handle Subflows intelligently. - In the overview graph of the parent workflow, a Subflow is rendered as a “component” node, abstracting away its internal complexity. - Separate detailed graphs are generated for each Subflow, showing its internal structure of nodes and edges.

This hierarchical visualization makes it easier to understand complex workflows at different levels of detail.

A screenshot of a Junjo workflow graph's Graphviz visual, featuring a subflow rendering.

Subflows on Junjo AI Studio

Junjo AI Studio will also intelligently render subflows, allowing one to step through node executions and state updates even in highly concurrent subflow executions.

A screenshot of a Junjo workflow graph's visual in Junjo AI Studio, featuring a subflow rendering.

Conclusion

Subflows are a powerful feature in Junjo for creating well-structured, maintainable, and reusable workflow components.

By encapsulating logic within Subflows and using the Graph class to define both their internal structure and their integration into parent workflows, you can build sophisticated applications with greater clarity and ease.

The explicit pre_run_actions and post_run_actions provide controlled mechanisms for state interaction between parent and child workflows, while maintaining the benefits of isolated state during a Subflow’s execution.